437ccm必赢国际官网
学院首页
学院概况
学院简介
现任领导
机构设置
专业建设
师资力量
教授
副教授
教师
教学管理
教学管理
教学动态
科研动态
管理制度
学团工作
学团活动
规章制度
常用下载
招生就业
招生信息
就业指导
优秀校友
招聘信息
党建工作
党群活动
规章制度
学校首页
当前位置:
学院首页
>>
招生就业
>>
就业指导
>> 正文
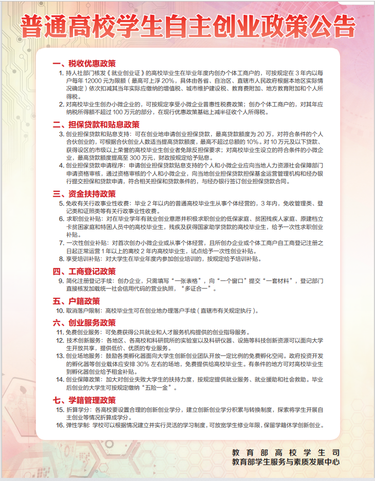
普通高校学生自主创业政策公告
发布者:
[发表时间]:2022-05-17
[来源]:
[浏览次数]: